Management
建設業の基本・建設業法を理解する【コンプライアンス入門 第4回】
現場で役立つ!
2023.12.04
第4回 建設業法の目的と概要
建設業法の目的
建設業法の目的は公共の福祉の増進である。その目的を達成するために、
・建設工事の適正な施工を確保すること
・発注者を保護すること
・建設業の健全な発達を促進すること
を目指している。さらには、建設業を営む者の資質の向上、建設工事の請負契約の適正化を定めている。
建設業とは「建設工事の完成を請け負う営業」である。つまり、建設工事の請負契約とは報酬を得て建設工事の完成を目的として締結する契約であり、資材納入、調査業務、運搬業務などは、その内容自体が建設工事ではないため、建設工事の請負契約には該当しない。
なお、「軽微な建設工事」(工事1件の請負代金の額を基準に、建築一式工事の場合は1500万円に満たない工事、または延べ面積が150m2に満たない木造住宅工事。その他の建設工事の場合は500万円に満たない工事)のみを請け負うことを営業とする者については、建設業の許可を必要としていない。
一般建設業と特定建設業の違い
軽微な建設工事のみを請け負って営業する場合を除き、建設業を営もうとする者は元請け、下請けを問わず、一般建設業の許可を受けなければならない。
また、発注者から直接工事を請け負い(元請け)、なおかつ、4000万円(建築一式工事の場合は6000万円)以上を下請け契約して工事を行う者は特定建設業の許可を受けなければならない。
例えば、図1のような発注体系の場合、元請けであるA社の下請け発注金額b円+c円+d円が4000万円以上の場合は特定建設業の許可が必要。それ未満の場合は一般建設業の許可となる。なお、下請けであるB社、C社、D社も一般建設業の許可でいい。

特定建設業者の責務
特定建設業者の責務は3つある。
・現場での法令順守指導の実施
・下請け業者の法令違反について是正指導
・下請け業者が是正しないときの許可行政庁への通報
下請け業者が賃金支払い遅延などの法令違反しないように「指導」し、もし、そのような実態があれば「是正指導」する。それでも是正されない場合は許可行政庁に「通報」しなければならない。
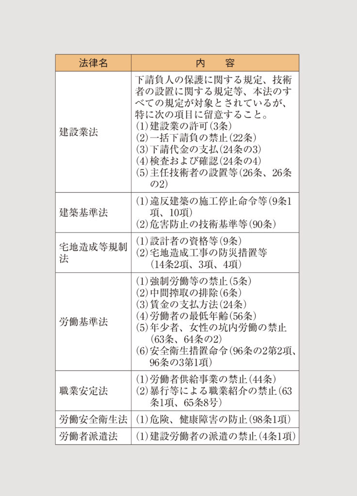
特定建設業者が指導すべき法令を表1に示す。

建設業法に違反すると、どうなる?
建設業法に違反すると、建設業許可行政庁(地方整備局長、都道府県の各知事)より処罰が下される。違反の内容により、処罰は「指示」「1年以内の営業停止」「許可の取り消し」の3種類となる。
ここで、建設業法の理解度を高めるため、関連法を含む正誤問題を出題する。今回のまとめに活用してほしい。
Q1 建築一式で1500万円の工事を建設業許可のない建設会社が受注した。
Q2 一般建設業許可を受けている建設業者が建築一式で7000万円の工事(そのうちの6000万円は外注)を元請けで受注した。
Q3 一次下請けとして7000万円の工事を受注した建設会社が、二次下請けに4500万円で発注する場合、特定建設業許可は不要である。
Q4 特定建設業者が元請けで工事を受注した場合の責務は、①現場での法令順守指導、②下請け業者の法令違反についての是正指導の2つである。
Q5 Q4に書かれている順守すべき法令とは、建設業法と労働安全衛生法である。
Q6 建設業法違反の場合の罰則とは、営業停止処分のみである。
解答
Q1 ×
建設業許可の不要な軽微な工事とは建築一式工事が1500万円未満、または150m2未満の木造工事、その他の500万円未満であるため、1500万円の工事を施工する場合、建設業許可が必要である。
Q2 ×
元請けで4000万円(建築一式工事で6000万円)以上を下請け契約で工事を行うものは、特定建設業許可が必要である。
Q3 ○
発注者から直接工事を請け負うもの、なおかつ、4000万円(建築一式工事は6000万円)以上でなければ、特定建設業許可は不要で一般建設業許可でいい。
Q4 ×
問題の2つに加えて「下請け業者が是正しないときの許可行政庁への通報」の責務がある。
Q5 ×
設問以外に建築基準法、宅地造成等規制法、労働基準法、職業安定法、労働者派遣法を順守しなければならない。
Q6 ×
営業停止処分のほかに「指示」「許可の取り消し」がある。
プロフィール
降籏 達生(ふるはた・たつお)
兵庫県出身。映画「黒部の太陽」で建設業に魅せられ、大学卒業後、大手ゼネコンに入社。社会インフラの工事に従事する。1995年には阪神・淡路大震災で故郷の崩壊に直面し、建設業界の変革を目指して独立。1998年にハタ コンサルタント株式会社を設立し、代表として建設業界の革新、技術者の育成、建設会社の業績アップに情熱を注いでいる。
コンプライアンス入門 記事一覧
- 【第1回】建設現場のリスクアセスメントと危機管理
- 【第2回】ハザードを把握する方法とは?
- 【第3回】ハザード対策の優先順位とは?
- 【第4回】建設業の基本・建設業法を理解する
- 【第5回】適材適所に技術者を配置する術を学ぶ
- 【第6回】配置する技術者の専任性とは?
- 【第7回】建設業の健全な発展につながる契約とは?
- 【第8回】元請会社と下請会社の信頼関係を強くするには?
- 【第9回】施工体制台帳、施工体系図、再下請負通知書を理解する
- 【第10回】施工体制台帳の作成に関連するルールを学ぶ
- 【第11回】「帳簿」と「営業に関する図書」の作成ルールを学ぶ
- 【第12回】下請法を理解する
- 【第13回】下請法を理解する
